| |||
|---|---|---|---|
| (点击题目可以在互联网中搜索该题目的相关内容) 日期:2006-10-4 23:58:04 来源:www.plc100.com 作者: 点击: | |||
|
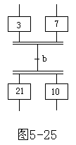
| 1、功能图表转换实现的基本规则 (1)转换实现的条件 在功能表图中,步的活动状态的进展是由转换的实现来完成的。转换实现必须同时满足两个条件: 1)该转换所有的前级步都是活动步; 2)相应的转换条件得到满足。 如果转换的前级步或后续步不止一个,转换的实现称为同步实现,如图5-25所示。
图5-25 转换的同步实现 (2)转换实现应完成的操作 转换的实现应完成两个操作: 1)使所有由有向连线与相应转换符号相连的后续步都变为活动步; 2)使所有由有向连线与相应转换符号相连的前级步都变为不活动步。 2.绘制功能表图应注意的问题 1)两个步绝对不能直接相连,必须用一个转换将它们隔开。 2)两个转换也不能直接相连,必须用一个步将它们隔开。 3)功能表图中初始步是必不可少的,它一般对应于系统等待起动的初始状态,这一步可能没有什么动作执行,因此很容易遗漏这一步。如果没有该步,无法表示初始状态,系统也无法返回停止状态。 4)只有当某一步所有的前级步都是活动步时,该步才有可能变成活动步。如果用无断电保持功能的编程元件代表各步,则PLC开始进入RUN方式时各步均处于“0”状态,因此必须要有初始化信号,将初始步预置为活动步,否则功能表图中永远不会出现活动步,系统将无法工作。 上一篇: 功能表-功能表图的基本结构 |
下一篇: 三菱FX系列PLC主控指令(MC/MCR) |
